依据《中华人民共和国噪声污染防治法》、天津市生态环境局等五部门发布的《关于规范建设项目夜间连续施工证明的通知(试行)》(津环气〔2025〕70号)制定。
一、谁能办?(办理主体)
本市噪声敏感建筑物集中区域内,因生产工艺要求或其他特殊需要必须连续施工作业(抢修、抢险作业除外)的建设单位。
二、哪些情况能办?(适用情形)
1.列入国家、本市民生实事项目等重点建设项目,夜间不施工无法按时完成工程任务的;
2.国家、本市人民政府组织或行业主管部门同意实施的重点工程,夜间不施工无法按时完成工程任务的;
3.建筑施工作业必须使用的车辆因交通管制等原因只能在夜间出入施工场所作业的,但临时性交通管制的除外;
4.为减少对道路通行的影响,必须调整到夜间进行的道路、桥梁养护维修或占道施工作业的;
5.国家、本市规定的其他情形。
三、哪些情况不能办?(不予审批情形)
1.施工工期较短,完全可以避开夜间施工的(为减少道路通行影响需夜间施工的除外);
2.经告知补正,申请材料仍存在缺漏的;
3.中考、高考期间或其他有关规定禁止夜间施工的时段;
4.因噪声管控措施落实不到位,频繁产生噪声投诉的。
四、要带什么材料?(申请材料清单)
1.《建设项目夜间连续施工必要性及连续施工时长意见表》(附件2)(需加盖建设单位、施工单位公章);
2.行业主管部门出具的夜间连续施工必要性核实意见(住房建设、城市管理、交通运输、水务等部门);
3.申请理由佐证材料。重点项目需提供市发展改革委重点项目清单相关页或主管部门批复文件;
4.交通管制相关需提供交管部门相关通知或证明;
5.生产工艺要求需提供夜间施工工艺说明和工程进度安排;
6.噪声污染防治方案及现场执行情况图文说明(需明确低噪声设备使用、减振降噪措施等);
7.低噪声清洁能源车辆使用情况表(附件2-1)、低噪声施工设备使用情况表(附件2-2);
8.《关于噪声污染防治环境主体责任的声明》(附件6)(需在施工现场公示栏公示,并向周边社区和居民进行公示、告知);
9.其他补充材料(根据实际情形提供)。
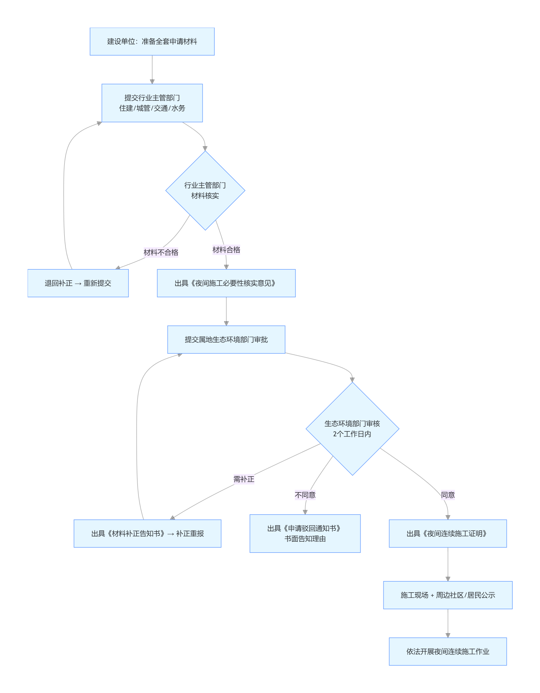
五、怎么办?(办理流程及流程图)
(一)办理流程步骤
1.第一步:申请前准备。建设单位按要求填写表格、整理齐全佐证材料,提交至对应行业主管部门(如住房建设委、城市管理委等)。
2.第二步:获取行业核实意见。行业主管部门对材料进行核实,出具《夜间连续施工必要性及连续施工时长核实意见》。材料不符合要求的退回补正,补正后重新提交。
3.第三步:提交生态环境部门审批。建设单位携带行业核实意见及全套申请材料,向工程所在地生态环境主管部门提交申请。
4.第四步:审批结果反馈。生态环境主管部门收到材料后,2个工作日内作出同意或驳回决定:
(1)同意:出具《建设项目夜间连续施工证明》(附件1)(需在施工现场公示栏公示,并向周边社区和居民进行公示、告知);
(2)补正:出具《建设项目夜间连续施工证明申请材料补正告知书》(附件4),可补正材料后重新申请;
(3)驳回:出具《建设项目夜间连续施工证明申请驳回通知书》(附件5),书面告知驳回理由。
5.第五步:公示后施工。建设单位将《建设项目夜间连续施工证明》在施工现场显著位置公示,或通过其他方式米兰体育附近居民后,方可开展夜间连续施工作业。
(二)办理流程图

六、能施工多久?(施工时长规定)
1.基础时长:6月-9月,月累计连续施工时长≤12天;其他时段,月累计连续施工时长≤15天;
2.延长情形(满足以下条件之一,月累计≤24天,特殊工艺除外):
(1)纯电动/燃料电池车辆占比≥50%,且新能源非道路移动机械占比≥50%(无新能源产品的用国四排放标准机械替代);
(2)列入国家、本市民生实事项目等重点建设项目;
(3)国家、本市人民政府组织或行业主管部门同意实施的重点工程;
(4)采用基坑气膜等全封闭隔声降噪技术。
七、施工要注意什么?(噪声控制要求)
1.优先使用低噪声施工机械设备和工艺;
2.科学规划高噪声作业区域和时段,避免设备紧邻噪声敏感建筑物,采取减振降噪措施;
3.施工车辆禁止鸣笛(紧急避险除外),非工作状态及时熄火,不长时间怠速运行;
4.安装并使用建筑施工噪声自动监测设备,确保数据真实可查。
八、违规有什么后果?(监管要求)
1.未取得证明擅自夜间施工,或施工内容与证明不一致的,依法予以处罚;
2.噪声管控措施落实不到位造成严重扰民的,取消已出具的施工证明,记入不良记录;
3.对居民投诉未及时处置的,生态环境部门将强化监管频次,情节严重的暂停审批资格。
九、咨询与投诉方式
行业主管部门咨询电话:(建设交通管理部门:022-25201179,022-25208728;城市管理部门:022-25203623);
生态环境部门咨询电话:022-25203527;
噪声污染投诉电话:12345(政务服务便民热线)。
十、温馨提示
1.申请材料须真实有效,弄虚作假将取消申请资格;
2.施工期间严格落实噪声防治措施,主动配合监管部门检查;
3.公示材料需保留至施工结束,以备核查;
4.重点项目可向生态环境部门申请“绿色通道”,缩短审批时限。
编制单位:天津经济技术开发区生态环境局
编制日期:2026年4月7日